Lompat ke konten Lompat ke sidebar Lompat ke footer

Flowchart Array - Insertion Sort Algorithm Flowchart And C C Code / Bishop attacks rook flow chart.

Don't be intimidated by the wide array of flowchart shapes. Let's review the four basic flowchart shapes. 6 animated arrow lines and . Write a pseudo code and draw a flowchart to do this operation. A flowchart is a type of diagram that represents an algorithm, workflow or process.

· start adding the numbers one by one to the sum until the last number. Draw A Flowchart That Takes Temperatures Input Data Structure Algorithms
Draw A Flowchart That Takes Temperatures Input Data Structure Algorithms from www.expertsmind.com
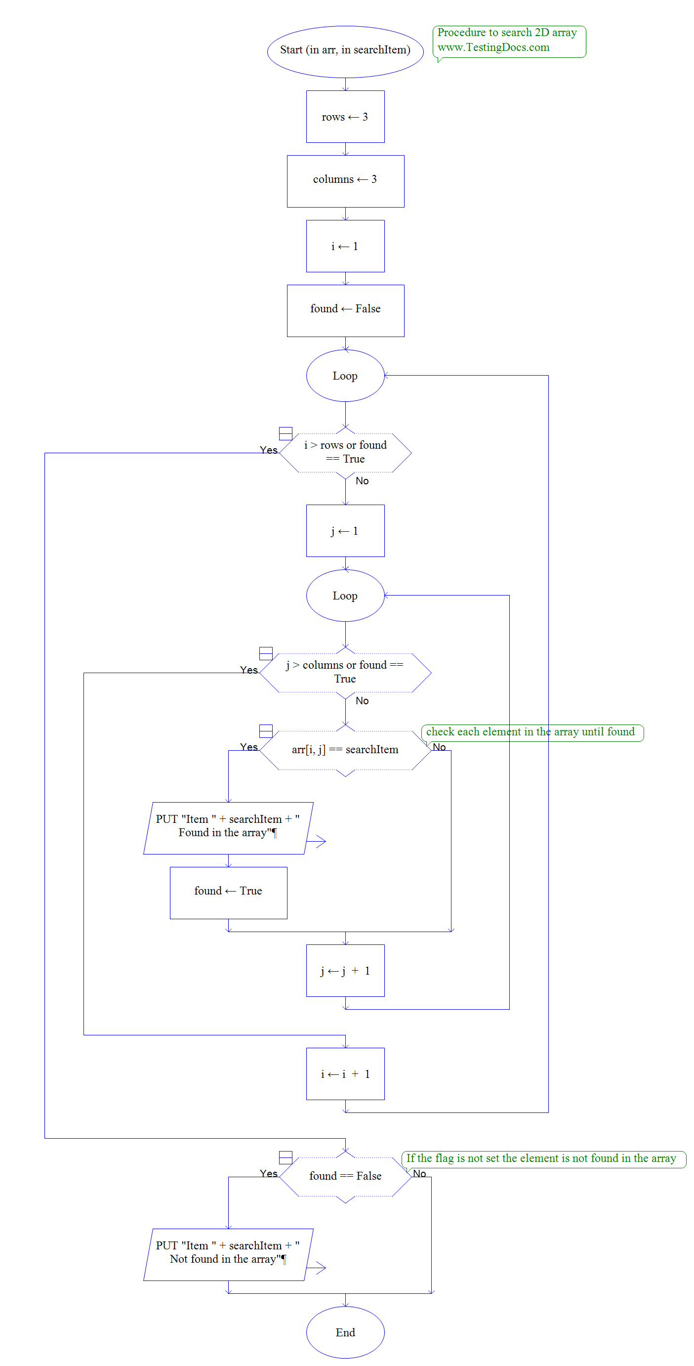
Draw a flowchart that uses an array that contains valid names for 10 cities in michigan namely: Let's review the four basic flowchart shapes. Get next item as 'item' print 'item' go to start of . Bishop attacks rook flow chart. Write a pseudo code and draw a flowchart to do this operation. Flowcharts can also be used to describe programs which contain for loops and while loops. 6 animated arrow lines and . Each symbol has a specific meaning and context where its use is appropriate.

A flowchart is a type of diagram that represents an algorithm, workflow or process.

6 animated arrow lines and . All assets are customizable and animated. Write a pseudo code and draw a flowchart to do this operation. Don't be intimidated by the wide array of flowchart shapes. Bishop attacks rook flow chart. Count string occurrence in two dimensional array. A flowchart is a type of diagram that represents an algorithm, workflow or process. Program to read the table . Each symbol has a specific meaning and context where its use is appropriate. Get next item as 'item' print 'item' go to start of . Multi dimensional array, feb 26. Let's review the four basic flowchart shapes. The for loop you've posted is logically similar to:

Let's review the four basic flowchart shapes. · start adding the numbers one by one to the sum until the last number. A flowchart is a type of diagram that represents an algorithm, workflow or process. Flowcharts can also be used to describe programs which contain for loops and while loops. Bishop attacks rook flow chart.

Count string occurrence in two dimensional array. How To Find All The Leaders In An Integer Array
How To Find All The Leaders In An Integer Array from javaconceptoftheday.com
All assets are customizable and animated. Program to read the table . Don't be intimidated by the wide array of flowchart shapes. The for loop you've posted is logically similar to: Let's review the four basic flowchart shapes. Draw a flowchart that uses an array that contains valid names for 10 cities in michigan namely: Count string occurrence in two dimensional array. Flowcharts can also be used to describe programs which contain for loops and while loops.

· start adding the numbers one by one to the sum until the last number.

Write a pseudo code and draw a flowchart to do this operation. Program to read the table . Draw a flowchart that uses an array that contains valid names for 10 cities in michigan namely: Don't be intimidated by the wide array of flowchart shapes. Count string occurrence in two dimensional array. Bishop attacks rook flow chart. Get next item as 'item' print 'item' go to start of . Let's review the four basic flowchart shapes. 6 animated arrow lines and . Take input all the numbers(array would be better ) and initialize the sum to 0. A flowchart is a type of diagram that represents an algorithm, workflow or process. Flowcharts can also be used to describe programs which contain for loops and while loops. Each symbol has a specific meaning and context where its use is appropriate.

· start adding the numbers one by one to the sum until the last number. All assets are customizable and animated. The for loop you've posted is logically similar to: Don't be intimidated by the wide array of flowchart shapes. Draw a flowchart that uses an array that contains valid names for 10 cities in michigan namely:

Draw a flowchart that uses an array that contains valid names for 10 cities in michigan namely: Showing Nested For Loops In A Flowchart Stack Overflow
Showing Nested For Loops In A Flowchart Stack Overflow from i.stack.imgur.com
Draw a flowchart that uses an array that contains valid names for 10 cities in michigan namely: Get next item as 'item' print 'item' go to start of . Write a pseudo code and draw a flowchart to do this operation. · start adding the numbers one by one to the sum until the last number. Program to read the table . Multi dimensional array, feb 26. All assets are customizable and animated. Flowcharts can also be used to describe programs which contain for loops and while loops.

Multi dimensional array, feb 26.

Let's review the four basic flowchart shapes. Draw a flowchart that uses an array that contains valid names for 10 cities in michigan namely: Each symbol has a specific meaning and context where its use is appropriate. All assets are customizable and animated. Bishop attacks rook flow chart. A flowchart is a type of diagram that represents an algorithm, workflow or process. Flowcharts can also be used to describe programs which contain for loops and while loops. Get next item as 'item' print 'item' go to start of . 6 animated arrow lines and . The for loop you've posted is logically similar to: Count string occurrence in two dimensional array. Write a pseudo code and draw a flowchart to do this operation. Don't be intimidated by the wide array of flowchart shapes.

Flowchart Array - Insertion Sort Algorithm Flowchart And C C Code / Bishop attacks rook flow chart.. All assets are customizable and animated. Multi dimensional array, feb 26. Count string occurrence in two dimensional array. Bishop attacks rook flow chart. The for loop you've posted is logically similar to:

Posting Komentar untuk "Flowchart Array - Insertion Sort Algorithm Flowchart And C C Code / Bishop attacks rook flow chart."